2021年12月20日,省工業廳官網公示了2022年省級制造業高質量發展專項資金擬支持項目名單,公司申報的“實施基于云平臺(eCloud)電梯安全運維管理的經驗”項目榜上有名。
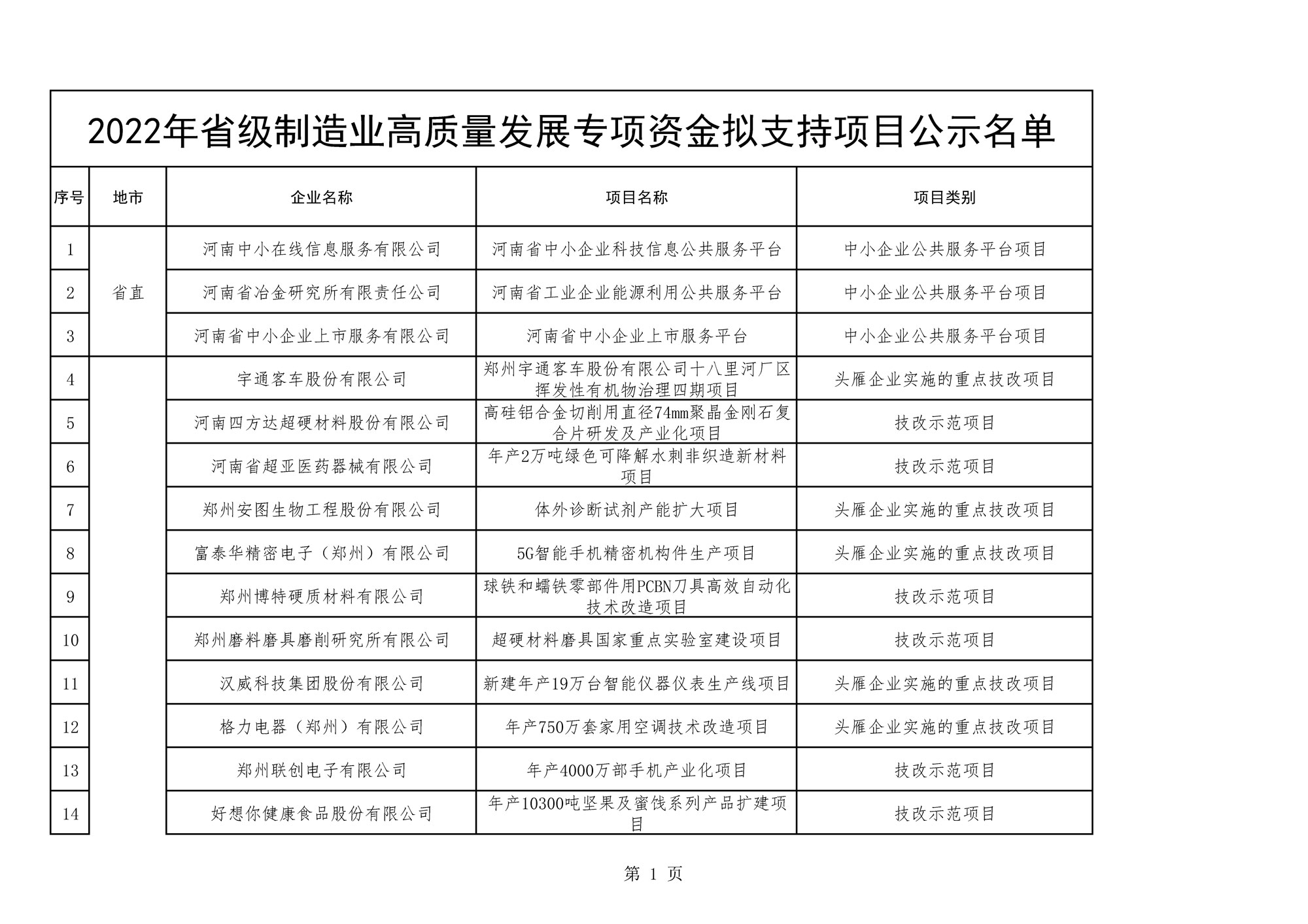
12月9日至10日,省工業和信息化廳、省財政廳聯合組織專家對2022年省級制造業高質量發展專項資金疑似重復支持項目組織召開了專家答疑會。根據各地項目評審推薦情況,結合專家查重答疑意見,最終確定了2022年省級制造業高質量發展專項資金擬支持項目,公示期為12月20日-26日。
西繼迅達電梯云平臺系統,結合物聯網、大數據分析以及人工智能等技術,為電梯量身打造的云安全解決方案。系統分為六大模塊,主要由電梯狀態實時監控功能模塊、電梯事件的預測與警示功能模塊、遠程維修監管及數據處理功能模塊、率先在業內提出“病梯”概念與管理功能模塊、“口袋”中的電梯功能模塊,系統對電梯保養計劃安排和進度管理進行了實時監控,對維保員工工作內容進行監督,把電梯維修保養業務置于監控網絡之中,當電梯出現故障時,能夠在第一時間發現故障,并把故障數據傳輸到監控數據中心,同時立即呼叫專職維修人員做緊急處理來排除故障,另外電梯的運行數據采集到數據中心,數據中心可以實現對歷史數據的分析和決策,達到保障電梯運行安全的目的。eCLoud電梯云平臺投入使用以來,大大提高了公司電梯維修保養的效率,服務質量也得到了質的提升,獲得了用戶的一致好評。
此次專項資金擬支持項目的獲得,是省市各級政府對西繼迅達的充分肯定。西繼迅達將不斷融合新的技術,在創新道路上不斷進取,致力于打造數字化、標準制度化、高質量化、服務效率化的用戶體驗,使西繼迅達的電梯產品運行更加安全、更加可靠。
上一篇:
我公司又一注冊商標喜獲河南著名商標
下一篇:
攜手并肩 開創更加輝煌的2014
